
The age of AI and automation is here. At least that's what Intercom's CEO, Eoghan McCabe, recently proclaimed in an open letter.
Yet, despite the obvious benefits of Customer Success automation as a way to improve efficiency and the overall customer experience, the numbers show that teams are still lagging behind when it comes to implementation:
According to Vitally's The Secret Lives of CSM's Report:
- 66% of Customer Success Managers (CSMs) spend a significant part of their workday on repetitive tasks
- 72% of CSMs say there are parts of their job they want to automate
- 47% of CSMS experience burnout at their job
So clearly more teams and CSMs could benefit from automation. Which is why we're going to share some tasks that you can automate—as well as tips for doing so.
What is Customer Success Automation?
Customer Success Automation (CSA) refers to the strategic use of technology to streamline and enhance the interactions between a company and its customers.
This approach automates routine and repetitive tasks—such as onboarding, data entry, and basic customer inquiries—freeing up Customer Success Managers to focus on more complex and high-value activities.
CSA can be implemented through two primary types of technology solutions:
📞 Dedicated Customer Service Software
This type of software is specifically designed to handle various aspects of customer service and support.
These platforms typically offer a comprehensive suite of tools tailored for customer success teams, including ticketing systems, live chat, automated customer feedback collection, and more.
Dedicated software often features built-in analytics to help teams track performance and customer satisfaction in real-time.
The main advantage of this approach is its focus, which allows for deep customization and rich functionality specifically aimed at enhancing customer interactions and increasing support efficiency.
🔌 Workflow Automation Software
These apps are more versatile and can be used across various departments, not just customer success.
Relay.app allows businesses to automate workflows by integrating different applications they already use.
For example, Relay.app can automate the transfer of information between customer databases, communication tools, and support ticketing systems without manual intervention.
While it may not offer the same depth of specialized features as dedicated customer service software, it provides broad flexibility and can be particularly effective in environments where customer success processes are part of larger, cross-functional workflows.

Benefits of Customer Support Automation
CSA's objective is to optimize the customer lifecycle and augment customer satisfaction without sacrificing personal touch.
It serves as a backbone to a robust customer success team, allowing them to allocate valuable time to more nuanced, strategic tasks rather than the manual groundwork.
The end goal is always the same: fostering an environment ripe for creating exceptional customer experiences, ultimately bolstering the customer base.
1. Enhanced efficiency
Automate time-consuming tasks like email sequences and data entry, freeing up valuable time for your team to focus on strategic initiatives.
By automating time-consuming tasks such as email sequences and data entry, you can liberate precious time for your team to concentrate on strategic initiatives.
For example, freeing up time from routine tasks enables support staff to develop better customer engagement strategies and refine service protocols, directly impacting customer satisfaction and operational efficiency.
2. Consistent Customer Experiences
Implement workflows to ensure consistent communication at every step of the customer journey.
Automated workflows can manage everything from initial contact and onboarding to ongoing support queries and follow-up communications, ensuring that nothing falls through the cracks.
This consistency helps to build trust and reliability, which are crucial for maintaining long-term customer relationships.
3. Actionable Insights

Collect and analyze data on product usage and customer behavior, equipping your team with the knowledge to prevent customer churn.
4. Personalized Interactions
Set up automated triggers based on user behavior, crafting personalized experiences that heighten customer satisfaction.
For instance, if a customer frequently uses a particular feature, CSA could trigger a targeted tutorial or tips email about that feature, adding value to the customer’s experience.
Personalization like this not only boosts customer satisfaction but also encourages deeper engagement with your product.
5. Improved Health Scores
Monitor customer health scores through automated reports to proactively address potential issues.
By regularly assessing these scores through automated reports, teams can proactively address issues before they escalate. This proactive approach helps in maintaining a healthy customer base and reducing churn.
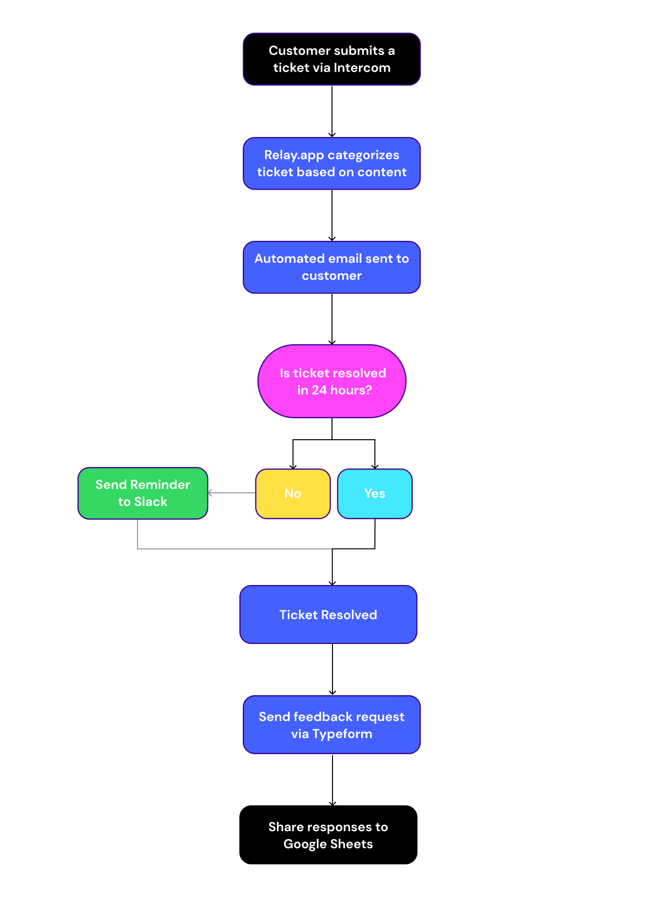
What Is An Example of Customer Success Automation?
Let's say a tech startup receives numerous customer inquiries daily through various channels, including email, social media, and their website.
Managing these inquiries manually is time-consuming and can lead to delayed responses and customer dissatisfaction.
Using Relay.app, the startup sets up an automation workflow that integrates their customer support ticketing system with their CRM and email platform.

- As soon as a customer submits a support ticket, Relay.app automatically categorizes the ticket based on keywords and the selected issue type.
- Relay.app triggers an automated response to the customer, acknowledging receipt of the ticket and providing an estimated time for resolution.
- If the ticket has not been resolved or updated within a predefined timeframe (e.g., 24 hours), Relay.app sends a reminder to the assigned team member.
- Once the ticket is marked as resolved, Relay.app automatically sends a follow-up message to the customer, asking them to rate their service experience and provide any feedback.
This automated workflow minimizes manual tasks, reduces the response time, and ensures that every customer interaction is handled efficiently and effectively.
By automating routine communications and follow-ups, the startup can focus more on resolving complex issues and improving their product, while maintaining high levels of customer service.
What Should Never Fully Be Automated?
While automation is revolutionizing the way customer success teams operate, there are certain areas where the human touch remains irreplaceable.
Relay.app recognizes this balance and offers the capability to build human-in-the-loop decisions into automations.

This is especially crucial for tasks that require nuanced judgment, empathy, and complex problem-solving—elements that only human intellect and emotional intelligence can provide.
Identifying the tasks that should never be fully automated is key to maintaining a healthy balance between technological efficiency and human sensitivity.
1. Complex Problem Solving
When customers come forward with issues that don't have clear-cut solutions, it's the human capacity for creative thinking that shines.
Complex problem solving involves more than following a script—it's about understanding the context, connecting disparate pieces of information, and devising innovative solutions.
For instance, a client may be facing a unique technical challenge that requires diagnostics and a tailored problem-solving approach.
Relay.app can automate the initial data gathering and issue categorization, then prompt a customer success manager to intervene for the decision-making phase.
Relay.app routes the ticket to the relevant expert and provides all interaction history and customer data, but the actual problem-solving strategy and decision on the next steps require the manager’s creative thinking and approval.
2. High-Stakes Decision Making
Certain decisions within customer success have far-reaching impacts, requiring a level of judgment that only humans can bring.
This includes decisions that can significantly affect customer relationships or have legal and compliance implications.
With Relay.app you can hold an automated process until the manager reviews the situation and makes a decision, ensuring that any action taken aligns with the broader business strategy and customer relationship management.
3. Empathetic Interactions
Empathy stands at the heart of customer success.
There are circumstances, like dealing with escalated complaints or sensitive issues, where a customer needs to feel heard and understood—a process that necessitates emotional intelligence.
Relay.app can identify and flag these high-priority issues based on keywords or sentiment analysis and route them directly to customer success managers or specialized support staff using human-in-the-loop.
While Relay.app ensures that the right person receives the alert quickly, the human agent must handle the interaction to provide the necessary empathy, understanding, and tailored resolution.
The subtleties of tone, nuances of language, and genuine concern displayed can defuse tension and build stronger relationships—something automation alone can't do.
Integrating automation in a way that respects these boundaries is critical for delivering an exceptional customer experience.
5 Customer Success Tasks You Can Automate
By leveraging customer success automation tools like relay.app, startups can ensure their customer success teams are creating exceptional customer experiences while optimizing their customer success strategy.
Here are five pivotal customer success tasks that can, and in many cases should, be automated.
1. Answering Common Support Queries
Every customer success team deals with a high volume of support queries, many of which are repetitive in nature.
Setting up a system that automatically recognizes and responds to common questions can drastically reduce response times and increase customer satisfaction.
With relay.app workflows, you can craft tailored responses that not only answer frequent inquiries but also guide customers to helpful resources for self-service.
Automatable Tasks:
- Recognition of frequently asked questions
- Dispatch of pre-written responses
- Escalation to human support for complex issues
- Gathering data on common issues for process improvement
Check out how we respond to support emails at Relay.app below:
2. Automating Meeting Notes
Meetings are essential, but compiling notes can be time-consuming.
With automation, you can record your meetings and use speech-to-text services to transcribe them.
Then, relay.app can help organize these notes into your CRM or other management tools, ensuring that all team members have access to insights gained during these discussions without manual intervention.
Tasks to automate:
- Transcription of recorded meetings
- Categorize and storage of notes
- Action item assignment and follow-up reminders
3. Collecting Feedback Through Surveys
Feedback is invaluable to the customer success manager.
It’s how you gauge satisfaction, understand needs, and make informed decisions.
By automating the distribution and analysis of surveys with relay.app, you can regularly collect feedback without manual setup.
Moreover, automation can help you in tracking responses and generating reports, highlighting trends and areas for improvement.
Tasks to automate:
- Distribution of surveys at key points in the customer lifecycle
- Analysis of survey responses
- Reporting on satisfaction levels and feedback trends
4. Customer Onboarding
Customer onboarding and training are pivotal to adoption and long-term customer satisfaction.
Automation platforms allow you to create custom email sequences that deliver the right information to new users at the right time.
Relay.app can ensure that each customer receives a personalized onboarding experience that scales effectively, regardless of the size of your customer base. This includes:
- Sending of welcome emails and onboarding resources
- Scheduling of training sessions based on customer signup dates
- Providing additional resources when needed
Each of these tasks represents an opportunity to refine the customer success process, leading to better customer experiences and alignment with your customer success strategy.
Automation isn’t about replacing the human touch; it's about enhancing it by freeing up valuable time for customer success managers to engage in meaningful interactions that drive growth and loyalty.
Check out our onboarding Playbook in action:
5. Reminder alerts
It can be easy for customers to forget about important dates or deadlines, such as the expiration of a free trial or a renewal date. That's where reminder alerts come in handy.
By automating the process of sending reminders to customers, businesses can proactively reach out and show that they care about maintaining a strong relationship.
Reminder alerts can be tailored to specific milestones or actions, such as sending invoices, tracking overdue payments, or signaling low product adoption.
By setting up reminders for key customer success metrics, businesses can stay on top of important interactions and ensure that customers are satisfied with their experience.
How to Get Started With Customer Success Automation
When it comes to implementing customer success automation, a systematic approach ensures a smooth transition and maximizes the benefits for both your team and your customers.
Here are five clear steps to get started:
1. Identify Your Goals
Before diving into customer success automation, take the time to clearly define your goals and objectives.
- What specific outcomes are you looking to achieve with automation?
- Are you aiming to improve customer retention?
- Are you looking to increase upsell opportunities?
- Do you just want to broadly streamline internal processes?
Understanding your goals will help guide your automation strategy and ensure that you are using the right tools and processes to achieve the desired results.
Step 2: Assess Current Processes
Next, assess your current customer success processes to identify areas that can benefit from automation.
Look for repetitive or time-consuming tasks that can be automated, such as customer onboarding, data analysis, or proactive outreach. Here's a quick checklist:

By automating these tasks, you can free up your team's time to focus on more strategic and value-added activities, ultimately improving the overall customer experience.
3. Choose the Right Automation Tools
Once you have identified the areas that can benefit from automation, it's time to choose the right tools to execute your automation strategy.
Consider customer success platforms that offer a range of automation capabilities, such as workflow automation, task management, and automated communication.
Look for tools that integrate seamlessly with your existing systems and provide the flexibility to tailor automation workflows to your specific needs.
4. Implement Your Workflows
With your automation tools in place, it's time to implement and test your automation workflows.
Start with smaller, low-risk processes to ensure that the automation is working as intended. Monitor the results and gather feedback from both your team and your customers to identify any areas for improvement.
Make adjustments as needed and iterate on your automation workflows to optimize their effectiveness.
5. Periodically Review
Automation is not a one-time implementation; it requires ongoing monitoring and refinement to ensure its continued success.
- Regularly review your automation workflows and metrics to identify any bottlenecks or areas for improvement.
- Seek feedback from your team and customers to understand their experience with automation and make any necessary adjustments.
By continuously monitoring and refining your automation processes, you can ensure that they are aligned with your customer success goals and delivering the desired results.
Get More Success With Customer Success Automation
Customer success managers are integral in cultivating long-standing customer relationships. Leveraging Customer Success Automation becomes a strategic imperative to both streamline and enhance the customer journey.
By integrating automation through tools like relay.app, repetitive tasks such as onboarding directives, satisfaction surveys, and support alerts can be managed with greater efficiency and consistency.
This not only frees up valuable time for customer success teams to focus on personalized interactions but also ensures that no customer falls through the cracks.
Automation in customer success is not about replacing the human element; it's about augmenting it.
By intelligently automating the right aspects of customer success, you can deliver exceptional customer experiences, gain actionable insights from customer behavior, and foster a healthy, loyal customer base.
Try Relay.app for free - no credit card needed!
________________
Related reading: